九游APP jiuyouAPP 分类>>
科技公司扎堆春晚一场高端“直播带货局”九游体育- 九游体育官方网站- 娱乐APP下载
九游娱乐,九游娱乐官网,九游app,九游下载安卓,九游体育,九游,九游下载,九游体育娱乐,九游体育app,九游体育网页版,九游真人,九游棋牌,九游捕鱼,九游娱乐靠谱吗,九游体育官网,九游官网春晚是每年最大的一次全民流量,春晚赞助商的变化也直接体现了中国产业发展的趋势
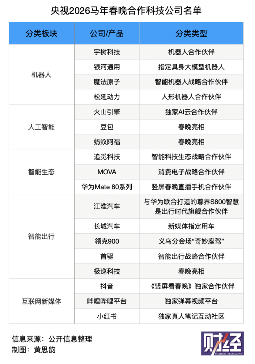
机器人出现在歌舞、武术、小品、贺岁微电影等不同形式的节目里。宇树科技、银河通用、魔法原子、松延动力四家机器人公司组团登场。
追觅科技拿到了春晚史上首个全生态形态合作身份,追觅创始人俞浩坐在观众席里,看着旗下智能出行、智能家电、智能清洁等多个品牌陆续搬上舞台。
字节系豆包和蚂蚁集团旗下阿福也同台春晚。其中字节跳动的火山引擎更是以独家AI云合作伙伴身份,全程“霸屏”。
多位人形机器人行业人士向《财经》透露,今年登陆春晚的机器人公司,每家分别出资金额1亿元。据公开报道,2026年春晚同类科技企业的合作席位成本区间在6000万元至1亿元,追觅这种包含多品牌权益的“生态级”合作,出资或达数亿元。
春晚是每年最大的一次全民流量,上春晚有助于品牌曝光,对于创业公司来说,也能在一定程度上吸引融资。一位投资人向《财经》分析,目前商演与文娱是机器人行业重要的变现市场,各厂商“会拿着那几十秒(镜头),疯狂宣传。”
回顾历届春晚合作伙伴,从80年代的手表、自行车,到90年代的家电、白酒,再到新世纪的互联网巨头、电商平台,到连续多年赞助春晚的短视频平台,再到今年的科技新贵扎堆。春晚赞助商的变化也直接体现了中国产业发展的趋势。
这是春晚史上机器人阵容最庞大的一次。不同于宇树科技的“三战”春晚,其余三家银河通用、魔法原子与松延动力均为春晚首秀。
松延动力的机器人出现在《奶奶的最爱》小品节目中,主要表现了机器人在陪伴和养老场景中的应用可能。
宇树的两款机器人与舞蹈演员共同完成了武术表演。宇树科技创始人王兴兴在接受央视新闻采访时表示,今年机器人实现了在快速奔跑中的穿插变阵与武术动作,这种高动态、高协同的集群控制技术属于全球首次公开展示。他指出,“这项技术具有实用价值,为未来机器人在更多场景下的集群或单机调度打下了基础。”
魔法原子机器人参与了名为《智造未来》的歌唱节目,该节目还将AI眼镜、智能手表、无人机等前沿科技元素融入歌舞之中。
银河通用机器人则是在贺岁微电影《我最难忘的今宵》中登场,与沈腾、马丽搭档演出。通过叠衣服、递送物品、简单烹饪等场景,展示了机器人在家庭服务中的实际应用能力。
另一家知名机器人创业公司智元科技没有参与此次春晚。一位接近智元机器人人士告诉《财经》,因为1亿元出场费太贵了,智元倾向于将这笔钱留给研发人员发工资。智元选择在春晚前,独自操办了一场名为“机器人奇妙夜”的活动。这场活动中,两百余台智元机器人主导全场节目,包含小品、舞蹈、魔术、走秀等类型。
据财新网报道,一家机器人公司提供的央视春晚报价表显示,广告植入费用根据主会场或分会场、是否互动等条件不同,价格区间在1699万元至4400万元不等;若参与舞台共创节目,报价则高达5999万元。
对于具身智能行业而言,1亿元并非小数目。一名业内人士向《财经》算了一笔账,一名核研发人员的年度综合成本(包含薪资、五险一金、工位福利及IT设备等)约为100万元。也就是说,1亿元的春晚赞助费,可以养活一支100人的核心研发团队整一年。
目前,中国人形机器人上市公司仅有优必选一家。2022年至2024年间,优必选年度研发支出在4亿元—5亿元之间。以2025年上半年为例,优必选研发投入达2.18亿元,占同期营收的35.1%。以这家公司为参照,1亿元约等于四分之一的年度研发费用。
2026年将是人形机器人的上市潮。目前,宇树科技已经完成上市辅导。银河通用机器人已完成股份制改造,股份制改造通常被视为迈向IPO(首次公开募资)的重要准备步骤。星海图目前正处于Pre-IPO轮融资阶段,估值达到70亿元。投资人称,该公司计划最快于今年3月至4月间向港交所提交上市申请。魔法原子联合创始人顾诗韬近期表示,魔法原子最快可能在2026年在二级市场有新消息,公司正按照最快速度排上市时间表。
按照估值,目前中国人形机器人创业公司已经形成了鲜明的梯队,第一梯队的公司有三家:宇树科技、智元机器人和银河通用,估值在120亿元以上。第二梯队的公司则包括自变量机器人、众擎机器人、星海图等,估值约在70亿-100亿元之间。
根据公开信息,已经官宣上春晚的四家公司里,银河通用估值超30亿美元,宇树科技估值120亿元,魔法原子估值25亿元,松延动力估值超30亿元。
具身智能已经成为当下资本市场最热门的方向之一。科技产业投资平台华芯资本统计,在一级市场,2025年前七个月,具身智能行业总融资金额超过300亿元,在2024年上半年,这个数字还只是75亿元。2025年融资额最高的20家AI相关创业公司中,有九家都是具身智能方向。
资本开始向头部公司聚集。不少投资人判断行业过热,关注机器人领域的投资人告诉《财经》,头部企业快速获取资金后,可能会挤压第二梯队公司的生存空间。知情人士告诉《财经》,智元旗下的灵巧手公司,成立仅1个月,估值已经到5亿美元。
具体而言,追觅旗下生态有MOVA(消费电子)、首驱(智慧出行)、极巡(智能出行)、魔法原子(具身智能)四大品牌。魔法原子前身可追溯至追觅内部立项的“人形机器人项目组”,其否认自己与追觅的关系。字节旗下与春晚合作的则是火山引擎、豆包和抖音。
追觅从清洁电器起家,成立于2017年,最早是小米生态链代工厂,随后逐渐发展自有品牌,先后推出扫地机器人、智能洗地机等产品,与科沃斯、石头科技、云鲸并称为“扫地机器人四小龙”。
据公开信息,追觅2025年上半年营收已超2024年全年的150亿元,2025年总营收或超400亿元。另据俞浩5个月前的朋友圈所述,从2026年底开始,追觅生态旗下多个业务将会在全球各交易所批量IPO(首次公开募股)。这位创始人此前宣布跨界造手机、造车、开拓小行星探索和采矿业务、做OTA(在线旅行)等动作,都引发了不少舆论争议。
作为本届央视春晚的“智能科技生态战略合作伙伴”,追觅将扫地机器人、智能空调、空气净化器、智能手表、智能眼镜等一系列产品融入歌舞编排的场景里。
除夕当天,豆包推出“豆包过年”活动,观众通过豆包APP可生成新春头像、创作拜年祝福文案等。蚂蚁阿福则化身为春晚小品《血压计》的主角,一个叫阿福的医生,背后布景上写着醒目的标语:健康是福,健康的事问阿福。
春晚也是字节豆包视频生成模型Seedance 2.0的“第一个用户”。年前,字节密集发布豆包大模型2.0系列、Seedance 2.0视频生成模型和Seedream 5.0 Lite图像生成模型,掀起AI圈热议。春晚时,Seedance2.0为《驭风歌》《贺花神》《快乐小马》等节目提供技术支持,火山引擎空间视频技术为《梦底》进行深度定制。
“AI红包大战”还在延续。第三方平台Sensor Tower数据显示,除夕当日,阿福、元宝、豆包霸榜App Store中国区应用下载榜前三。年初一,App Store中国区应用下载榜前三变成了豆包、千问和阿福。
2026-02-20 12:39:02
浏览次数: 次
返回列表
友情链接:





